登录
注册
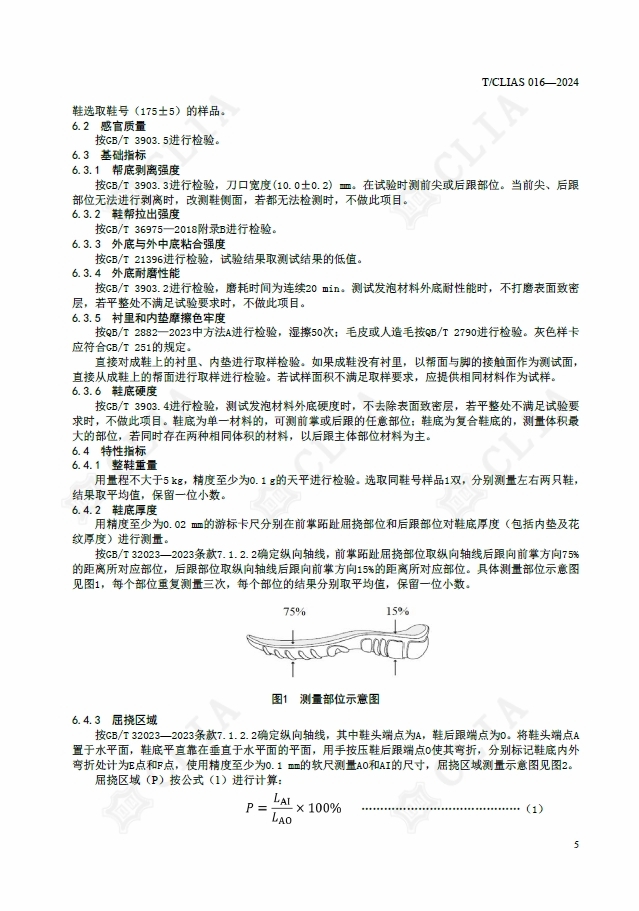
OA协同办公
我要投稿
English
新闻聚焦
行业数据
政策法规
节能环保
科学技术
质量标准
时尚趋势
北京皮革
专题报道
中国皮协
中皮秀展
特色区域
专业市场
信用皮业
等级认定
真皮标志
生态皮革
设计赛事
当前位置:
首页 >
中国皮革协会标准 >
关于批准发布《学步鞋》团体标准的通知
关于批准发布《学步鞋》团体标准的通知
2024-09-30
来源:
中国皮革协会
作者:
标准内容如下:
责任编辑人:
刘春
收藏:
相关资讯
我为皮革行业“十五五”规划建言献策
关于增补《北京皮革》等媒体通讯员的函
关于开展皮革行业“互联网营销师”职业...
关于召开中国皮革协会箱包皮具专业委员...
关于召开中国皮革协会青年企业家工作委...
关于开展2026版《中国皮革协会会员...
关于授予2025年全国皮革行业协会商...
关于发布2025年中国皮革工匠助长专...
通知公告
NOTICE ANNOUNCEMENT
关于召开2025全国皮革行业数字化转...
关于召开第22届国际鞋业技术大会暨中...
关于召开中国皮革协会九届五次理事扩大...
关于批准发布《真皮标志产品管理规范》...
我为皮革行业“十五五”规划建言献策
《北京皮革》杂志订阅及征稿单
关于增补《北京皮革》等媒体通讯员的函
关于开展皮革行业“互联网营销师”职业...
关于开展真皮标志2025年度检查的通...
关于真皮标志新标牌发布并启动订购的通...
本周排行
WEEKLY BEST SELLERSS
1
《北京皮革》杂志订阅及征稿单
2
毛皮动物福利产品信誉保证书签订名单
3
关于中国皮革行业2023年企业信用评...
4
嘉兴祥隆皮革有限公司
5
2021年中国皮革协会理事长专题扩...
6
2020年中国皮革行业企业信用等级评...
7
2019年中国皮革行业企业信用等级评...
8
关于开展2020年中国皮革行业企业信...
9
全力以“复”抢开局 冲刺首季“开门红...
10
关于发布中国皮革行业2020年企业信...
国内要闻
INDUSTRY NEWS
2025摩登中国国际鞋包服饰时尚展览会官方网站正式...
more
研究院荣获浙江省皮革行业协会2024年度“数字赋能...
more
海归女博士,在东南亚改造鞋服产线,今年营收增长3倍
more
齐鲁工业大学(山东省科学院)赴力厚化工开展校企合作...
more
探秘做鞋小知识,感受匠心之美
more
瓯海区皮革商会召开环保安全工作会议暨一般固废收运处...
more
国际资讯
INTERNATIONAL INFORMATION
海归女博士,在东南亚改造鞋服产线,今...
Alo推出首款Sunset德训鞋
斯凯奇“闪穿鞋”被起诉侵权
Gucci第二季度收入大跌25%
爱马仕在中国市场失速,股价应声下挫3...
Prada业绩分化,Miu Miu也...
Vans想翻红太难了,第一财季收入大...
前CEO被阿迪挖角两年后,彪马还没缓...
萨洛蒙于上海打造全新体验空间
美国花128亿美元从越南进口鞋类和纺...
友情
链接
中国缝制机械协会
中国皮革人才网
一览鞋业英才网
中国棉纺织信息网
IP授权联盟网站