登录
注册
OA协同办公
我要投稿
English
新闻聚焦
行业数据
政策法规
节能环保
科学技术
质量标准
时尚趋势
北京皮革
专题报道
中国皮协
中皮秀展
特色区域
专业市场
信用皮业
等级认定
真皮标志
生态皮革
设计赛事
当前位置:
首页 >
行业数据>
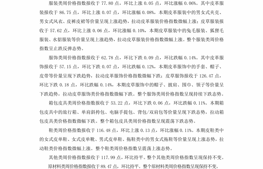
2026年03月第02期中国•海宁皮革周价格指数盘点
2026年03月第02期中国•海宁皮革周价格指数盘点
2026-03-30
来源:
海宁市皮革行业协会
作者:
责任编辑人:
樊永红
赶快成为第一个点赞的人吧
收藏:
分享:
0
条评论
提交
是否匿名
查看更多
相关资讯
2026年03月第01期中国•海宁皮...
2026年02月中国•海宁皮革价格指...
2026年02月第04期中国•海宁皮...
2026年02月第03期中国•海宁皮...
2026年02月第02期中国•海宁皮...
2026年02月第01期中国•海宁皮...
2025 年12月第02期中国•海宁...
2025年12月第01期中国•海宁皮...
通知公告
NOTICE ANNOUNCEMENT
我为皮革行业“十五五”规划建言献策
关于增补《北京皮革》等媒体通讯员的函
关于开展皮革行业“互联网营销师”职业...
《北京皮革》杂志订阅及征稿单
中皮协九届九次常务理事会暨全国皮革协...
关于2026年皮革工业重点企业季报工...
关于表彰2025年皮革工业重点企业季...
关于开展《制革行业节水减排技术路线图...
关于开展2026年皮革和毛皮服装专业...
关于开展2026年皮革专业市场等级认...
本周排行
WEEKLY BEST SELLERSS
1
全力以“复”抢开局 冲刺首季“开门红...
2
《北京皮革》杂志订阅及征稿单
3
毛皮动物福利产品信誉保证书签订名单
4
中国鞋业基地·丹阳
5
关于中国皮革行业2023年企业信用评...
6
嘉兴祥隆皮革有限公司
7
2021年中国皮革协会理事长专题扩...
8
2020年中国皮革行业企业信用等级评...
9
2019年中国皮革行业企业信用等级评...
10
关于开展2020年中国皮革行业企业信...
国内要闻
INDUSTRY NEWS
2026国际鞋包服饰时尚展览会邀您共赢商机
more
从“一条腿”到“两条腿”,随州这家鞋厂把危机踩成了...
more
特步集团2025年营收141亿,海外板块翻倍增长
more
Como湖系户外鞋荣获法国设计奖最高铂金奖
more
Fila斐乐2025全年业绩实现稳健增长,以战略革...
more
殷一担任始祖鸟大中华区总经理,来自Salomon
more
国际资讯
INTERNATIONAL INFORMATION
Como湖系户外鞋荣获法国设计奖最高...
Farfetch 发布最新报告奢侈品...
泡沫制造商 DSC 称 Dream...
越南工贸部提醒鞋厂把握美国“150 ...
地缘冲突下,国际鞋履成本传导的滞后性
殷一担任始祖鸟大中华区总经理,来自S...
萨罗蒙加码美国门店布局
新秀丽集团2025年净销售额下滑2....
鞋界资深高管创业,Stoke 要服务...
ASICS x C.P. COMPA...
友情
链接
中国缝制机械协会
中国皮革人才网
一览鞋业英才网
中国棉纺织信息网
IP授权联盟网站