登录
注册
OA协同办公
我要投稿
English
新闻聚焦
行业数据
政策法规
节能环保
科学技术
质量标准
时尚趋势
北京皮革
专题报道
中国皮协
中皮秀展
特色区域
专业市场
信用皮业
等级认定
真皮标志
生态皮革
设计赛事
当前位置:
首页 >
通知公告>
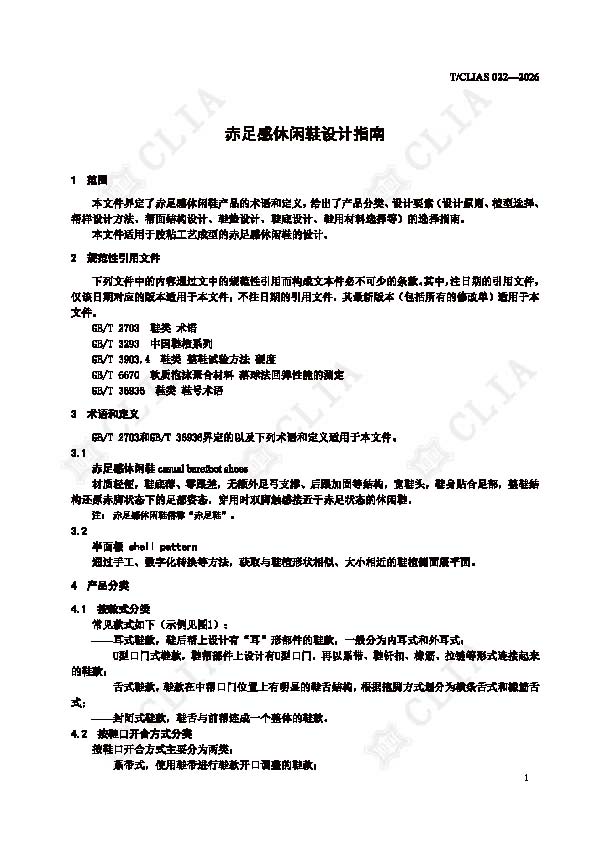
关于批准发布《赤足感休闲鞋设计指南》
《制鞋行业清洁生产评价指标体系 运动鞋、
休闲鞋》团体标准的通知
关于批准发布《赤足感休闲鞋设计指南》
《制鞋行业清洁生产评价指标体系 运动鞋、
休闲鞋》团体标准的通知
2026-01-26
来源:
中国皮革协会
作者:
责任编辑人:
刘春
收藏:
相关资讯
我为皮革行业“十五五”规划建言献策
关于增补《北京皮革》等媒体通讯员的函
关于开展皮革行业“互联网营销师”职业...
中皮协九届九次常务理事会暨全国皮革协...
关于2026年皮革工业重点企业季报工...
关于表彰2025年皮革工业重点企业季...
关于开展2026年皮革和毛皮服装专业...
关于开展2026年皮革专业市场等级认...
通知公告
NOTICE ANNOUNCEMENT
我为皮革行业“十五五”规划建言献策
关于增补《北京皮革》等媒体通讯员的函
关于开展皮革行业“互联网营销师”职业...
《北京皮革》杂志订阅及征稿单
中皮协九届九次常务理事会暨全国皮革协...
关于2026年皮革工业重点企业季报工...
关于表彰2025年皮革工业重点企业季...
关于开展《制革行业节水减排技术路线图...
关于开展2026年皮革和毛皮服装专业...
关于开展2026年皮革专业市场等级认...
本周排行
WEEKLY BEST SELLERSS
1
全力以“复”抢开局 冲刺首季“开门红...
2
《北京皮革》杂志订阅及征稿单
3
毛皮动物福利产品信誉保证书签订名单
4
中国鞋业基地·丹阳
5
关于中国皮革行业2023年企业信用评...
6
嘉兴祥隆皮革有限公司
7
2021年中国皮革协会理事长专题扩...
8
2020年中国皮革行业企业信用等级评...
9
2019年中国皮革行业企业信用等级评...
10
关于开展2020年中国皮革行业企业信...
国内要闻
INDUSTRY NEWS
2026国际鞋包服饰时尚展览会邀您共赢商机
more
从“一条腿”到“两条腿”,随州这家鞋厂把危机踩成了...
more
特步集团2025年营收141亿,海外板块翻倍增长
more
Como湖系户外鞋荣获法国设计奖最高铂金奖
more
Fila斐乐2025全年业绩实现稳健增长,以战略革...
more
殷一担任始祖鸟大中华区总经理,来自Salomon
more
国际资讯
INTERNATIONAL INFORMATION
Como湖系户外鞋荣获法国设计奖最高...
Farfetch 发布最新报告奢侈品...
泡沫制造商 DSC 称 Dream...
越南工贸部提醒鞋厂把握美国“150 ...
地缘冲突下,国际鞋履成本传导的滞后性
殷一担任始祖鸟大中华区总经理,来自S...
萨罗蒙加码美国门店布局
新秀丽集团2025年净销售额下滑2....
鞋界资深高管创业,Stoke 要服务...
ASICS x C.P. COMPA...
友情
链接
中国缝制机械协会
中国皮革人才网
一览鞋业英才网
中国棉纺织信息网
IP授权联盟网站