登录
注册
OA协同办公
我要投稿
English
新闻聚焦
行业数据
政策法规
节能环保
科学技术
质量标准
时尚趋势
北京皮革
专题报道
中国皮协
中皮秀展
特色区域
专业市场
信用皮业
等级认定
真皮标志
生态皮革
设计赛事
当前位置:
首页 >
行业数据>
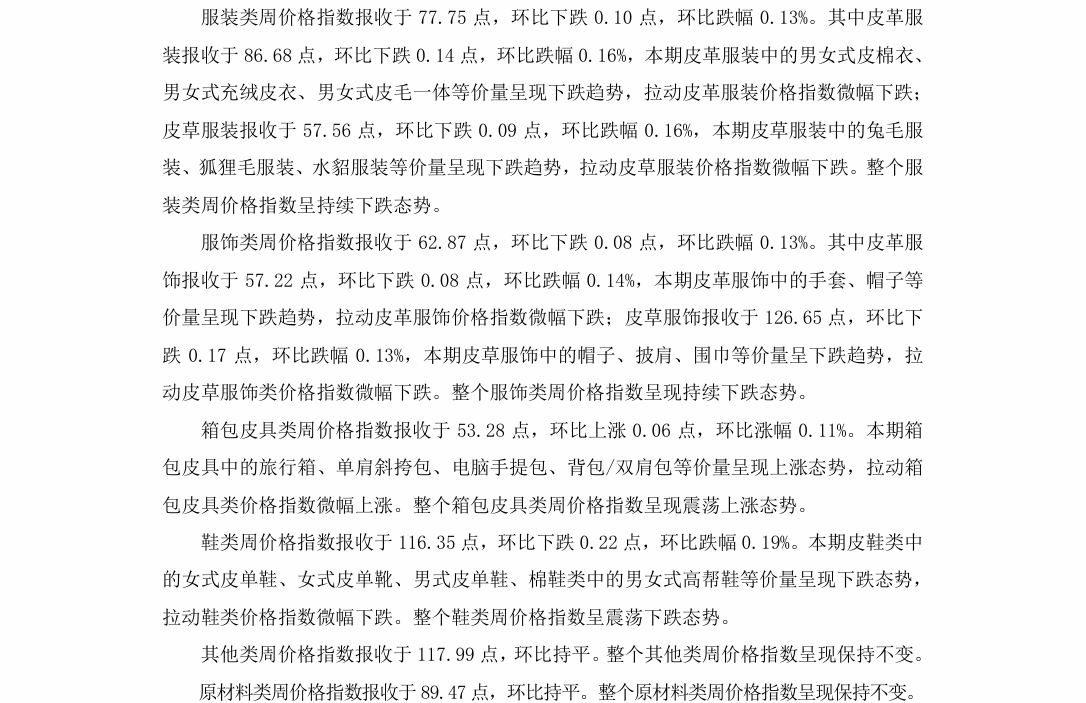
2026年03月第01期中国•海宁皮革周价格指数盘点
2026年03月第01期中国•海宁皮革周价格指数盘点
2026-03-17
来源:
海宁市皮革行业协会
作者:
责任编辑人:
樊永红
赶快成为第一个点赞的人吧
收藏:
分享:
0
条评论
提交
是否匿名
查看更多
相关资讯
2026年02月中国•海宁皮革价格指...
2026年02月第04期中国•海宁皮...
2026年02月第03期中国•海宁皮...
2026年02月第02期中国•海宁皮...
2026年02月第01期中国•海宁皮...
2025 年12月第02期中国•海宁...
2025年12月第01期中国•海宁皮...
2025 年11月中国•海宁皮革价格...
通知公告
NOTICE ANNOUNCEMENT
我为皮革行业“十五五”规划建言献策
关于增补《北京皮革》等媒体通讯员的函
关于开展皮革行业“互联网营销师”职业...
《北京皮革》杂志订阅及征稿单
关于召开中国皮革协会箱包皮具专业委员...
关于召开中国皮革协会青年企业家工作委...
关于开展2026版《中国皮革协会会员...
关于授予2025年全国皮革行业协会商...
关于发布2025年中国皮革工匠助长专...
关于征求《聚氨酯注射底布鞋》团体标准...
本周排行
WEEKLY BEST SELLERSS
1
全力以“复”抢开局 冲刺首季“开门红...
2
《北京皮革》杂志订阅及征稿单
3
毛皮动物福利产品信誉保证书签订名单
4
中国鞋业基地·丹阳
5
关于中国皮革行业2023年企业信用评...
6
嘉兴祥隆皮革有限公司
7
2021年中国皮革协会理事长专题扩...
8
2020年中国皮革行业企业信用等级评...
9
2019年中国皮革行业企业信用等级评...
10
关于开展2020年中国皮革行业企业信...
国内要闻
INDUSTRY NEWS
天然皮革的可持续性能在汽车面料中明显优于替代材料
more
卡骆驰将携冬季新品亮相进博会
more
索康尼在广州打造快闪空间
more
迪桑特官宣吴磊为品牌代言人
more
踏革履奔赛场 携匠心赴热爱——温州市皮革鞋料商会闪...
more
哥本哈根皮草视角下的“皮”局未来——可持续与品牌价...
more
国际资讯
INTERNATIONAL INFORMATION
RIMOWA呈献Never Stil...
VF集团上季度营收同比增长2%至28...
徕卡推出小型皮具系列
波黑联邦纺织皮革橡胶鞋业签署集体协议...
Maison Margiela 发布...
天然皮革的可持续性能在汽车面料中明显...
On昂跑 x Sky High Fa...
布鲁克斯第三季度销售同比增长17%
卡骆驰将携冬季新品亮相进博会
索康尼在广州打造快闪空间
友情
链接
中国缝制机械协会
中国皮革人才网
一览鞋业英才网
中国棉纺织信息网
IP授权联盟网站